
Ads Agency - $83k MRR in 16 months
Began as a solo freelancer business with 2 low paying clients
Leveraged founder’s network and grew it into a 35+ client agency
Created a core productized offer that resonated with the avatar
Scaled up through paid advertising campaigns
Converted email marketing services into high margin program and reduced overhead by 75%





Consulting Program - $128k/mth to $615k/mth
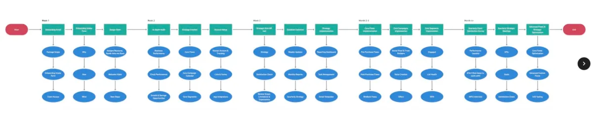
Improved customer retention by 80% by standardizing fulfillment
Established a system to support accounting activities, commission payouts, and sales tracking
Standardized how coaches facilitated each session to improve accountability and success rate
Created reputation management process for continuous program improvement
Standardized onboarding and training process for new hires




SAAS Agency - $1.7M to $2.7M ARR
Initial traction and product-market fit with a hardware/software product
Founder with industry experience and authority
Leveraged accounts based marketing to build long term enterprise deals
Added $1mil ARR through a single contact that added over 100 active accounts




Lean Agency Formula - Copyright © 2023. All Rights Reserved.
This site is not a part of the Facebook website or Facebook Inc. Additionally, This site is NOT endorsed by Facebook in any way. FACEBOOK is a trademark of FACEBOOK, Inc.
NOT GOOGLE: This site is not a part of the Google website or Google Inc. Additionally, This site is NOT endorsed by Google in any way.
*Earnings and sales figures communicated by Lean Agency Formula are their own experiences or those of their best customers and do not constitute any guarantee or promise. Individual results will always vary. The results from our case studies & testimonials are true results of our best clients and campaigns. They are intended as an encouragement, but not as a guarantee or promise.
Disclaimer:
Lean Agency Formula is a growth consulting and service company for agencies and consultants. We believe that informed decisions are the basis of high quality actions, but we do not guarantee results and or promise profits or imply that results shown are guaranteed to be achieved.